Servicio de ingeniería inversa
Nos especializamos en ingeniería inversa a partir de datos obtenidos por escaneo 3D de alta precisión, desarrollamos modelos CAD, geometría paramétrica y documentación técnica, permitiendo reproducir, rediseñar u optimizar piezas existentes, incluso cuando no hay planos ni información original disponible.
- Presupuesto en 24-48hs
- CAD a partir de piezas físicas
- Ing. inversa sin planos existentes
- Toda información compartida es confidencial
Servicio de ingeniería inversa
Nos especializamos en ingeniería inversa a partir de datos obtenidos por escaneo 3D de alta precisión, desarrollamos modelos CAD, geometría paramétrica y documentación técnica, permitiendo reproducir, rediseñar u optimizar piezas existentes, incluso cuando no hay planos ni información original disponible.
- Presupuesto en 24-48hs
- CAD a partir de piezas físicas
- Ing. inversa sin planos existentes
¿Cómo aplicamos la ingeniería inversa?
En FGi somos especialistas en el desarrollo de ingeniería inversa mediante diferentes herramientas de medición, principalmente escaneo 3D.
Esta metodología permite partir de una pieza física hasta obtener todo lo necesario para producirla (CAD y planos técnicos)
Precisión de trabajo











Ingeniería inversa + escaneo 3D
En FGi ayudamos a las empresas a recuperar, documentar y reproducir componentes físicos mediante escaneo 3D portátil de alta precisión e ingeniería inversa.
- Escaneo 3D in situ
- Recuperación digital de piezas sin planos
- Digitalización de activos críticos para mantenimiento
- Ingeniería inversa para fabricación de repuestos
- Piezas físicas a CAD
- Digitalización de matricería y herramentales
Nuestro equipo va más allá del simple relevamiento geométrico.
Aplicamos criterios de ingeniería durante el proceso de escaneo para asegurar precisión, repetibilidad y utilidad real de los datos, incluso en piezas críticas, desgastadas o de difícil acceso.
Escaneo in situ
Realizamos escaneo 3D directamente sobre piezas y equipos reales,
Geometría precisos
Aseguramos cobertura total incluso en zonas complejas.
Posprocesado
Alineamos, limpiamos y optimizamos las mallas para eliminar ruido y errores .
Datos técnicos
Entregamos escaneos para análisis dimensional, metrología o procesos de ingeniería.
¿Necesitás digitalizar una pieza?
Te ayudamos a escanear, medir y reconstruir componentes industriales con rapidez y precisión.
Nuestros clientes
CGR SA
Excelente servicio, gente joven muy calificada que entendieron rápidamente la consigna de la necesidad, en POS de la resolución de un problema
Martín Villanueva
Jefe de calidad
VAGLIO SRL
Excelente atención, disponibilidad y repuesta!!! Resultados muy satisfactorios.
Claudio Vaglio
Dueño
FERVA SA
[…] Calidad, Eficiencia y Tiempo de entrega, son las características principales que destacan el servicio brindado por FG Ingeniería.
Alejandro Adon
Jefe de calidad
KHS
Todo salió muy bien, gracias y felicitaciones. Seguro que estaremos en contacto con ustedes con más frecuencia
Jorge Bosch
Gerente general
Corsal
Excelente trabajo y gran dedicación por parte de sus jóvenes desarrolladores. Profesionalismo y eficacia son las virtudes más destacables de FG Igeniería. Resultados de primera calidad.
Adrian Cominelli
Dueño
Casos de éxito
En FGi, colaboramos con empresas de diversas industrias. La versatilidad de nuestras herramientas y el profundo conocimiento de nuestro equipo nos permiten ofrecer servicios de ingeniería adaptados a una amplia variedad de sectores en la industria argentina.
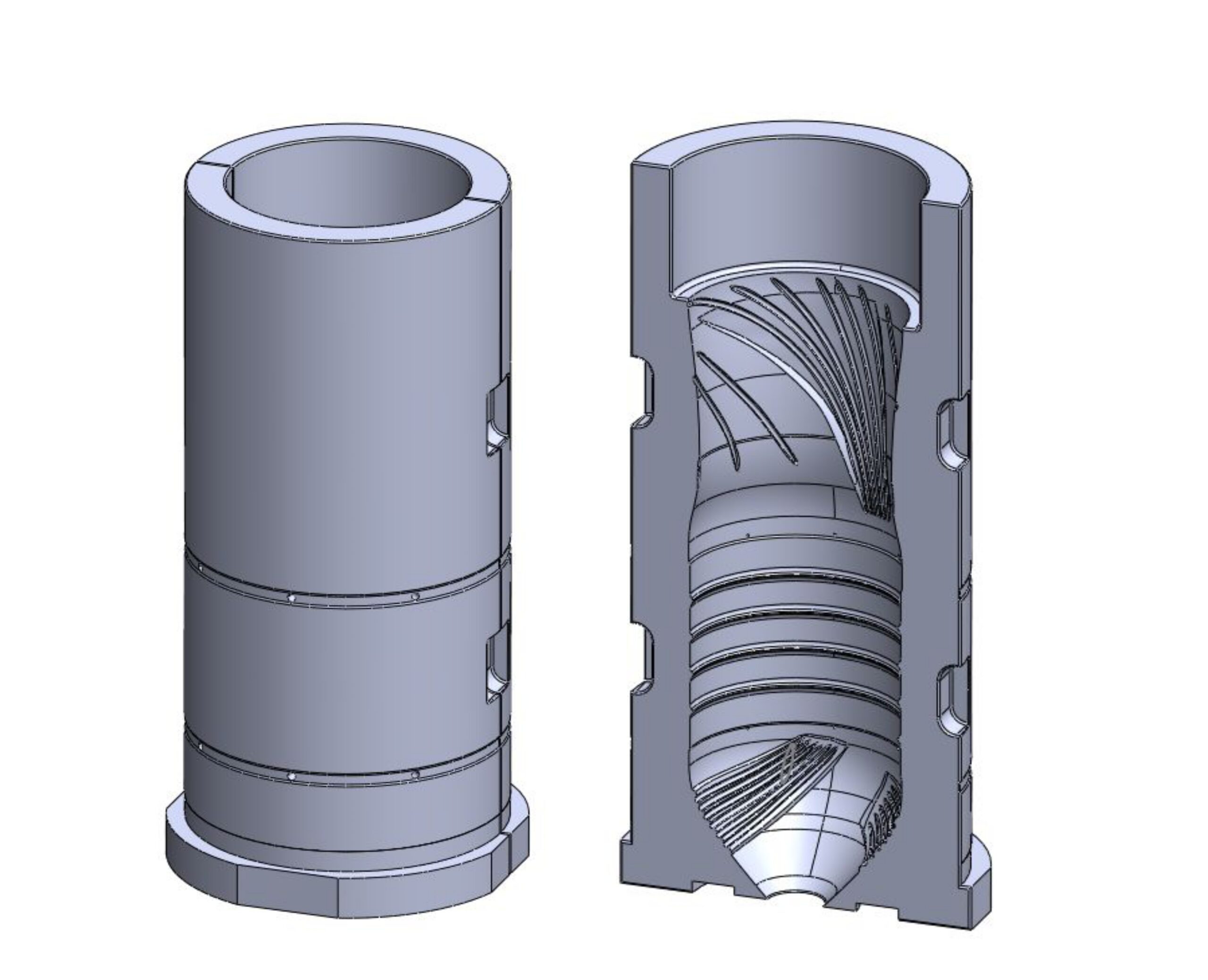
Válvula refrigeración O&G
Necesidad inicial
La empresa necesitaba desarrollar un nuevo modelo de válvula que no estaba disponible en el mercado local y que anteriormente debía ser importado. Para ello, solo contaban con muestras físicas y requerimientos específicos de modificaciones a realizar.
Solución
Se llevó a cabo un escaneo 3D de todas las piezas que conforman la válvula, complementado con mediciones precisas de roscas, tolerancias y demás características críticas. A partir de estos datos, se realizó la ingeniería inversa, generando los archivos CAD y planos técnicos detallados de cada componente.
Entregables:
Herramental de trituración
Necesidad inicial
La empresa buscaba digitalizar repuestos críticos de desgaste importados los cuales tenían una alta tendencia a la rotura pero resultaba muy costoso traerlos de afuera.
Solución
Se realizó el escaneo 3D e ingeniería inversa. Considerando que se trataba de piezas de fundición se optimizaron los ángulos de salida, se homogeneizaron superficies y se corrigieron desviaciones propias de la fabricación original, garantizando compatibilidad dimensional con el conjunto existente.
Separador de sólidos
Necesidad inicial
Importar la máquina completa desde el exterior no era viable para Aysa, tanto por los costos como por los tiempos de entrega. La alternativa fue fabricarla localmente, pero el principal obstáculo radicaba en la falta total de planos y documentación técnica, además de no contar con personal especializado para desarrollar el modelo.
Solución
Se ejecutó un escaneo 3D integral de todos los componentes del separador y su conjunto, seguido por un proceso de ingeniería inversa de alta precisión, alcanzando tolerancias de hasta ±0,02 mm.
El modelo digital permitió replicar fielmente la máquina y, a su vez, realizar optimizaciones estructurales y funcionales según los requerimientos de la planta.
Matricería botellas
Necesidad inicial
El cliente tenía problemas con los proveedores de fabricación de sus equipos, principalmente por la poca estandarización en la fabricación de los mismos. Generando mucho re-trabajo y dificultad a la hora de generar estructuras de fijación.
Solución
Se realizó el escaneo 3D y medición de las partes críticas del equipo, con el fin de garantizar su correcto trabajo Además generamos un gemelo digital del equipo para que el usuario final pueda construir una estructura para la máquina basándose en sus medidas reales y no de plano (existía considerable diferencia).
Matricería plegado
Necesidad inicial
El cliente buscaba re-mecanizar matrices de diferentes productos pero se econtró que no tenían ningún plano de las mismas. Obligandolo a hacer un desarrollo desde cero.
Solución
Para evitar el desarrollo desde cero realizamos ingeniería inversa del molde mediante escaneo 3D. Generamos los planos y archivos CAD para mecanizado de la matriz. Permitiendo fabricarla en poco tiempo y a un bajo costo.
Entregables:
Secador lecitina
Necesidad inicial
El cliente tenía problemas con los proveedores de fabricación de sus equipos, principalmente por la poca estandarización en la fabricación de los mismos. Generando mucho re-trabajo y dificultad a la hora de generar estructuras de fijación.
Solución
Se realizó el escaneo 3D y medición de las partes críticas del equipo, con el fin de garantizar su correcto trabajo Además generamos un gemelo digital del equipo para que el usuario final pueda construir una estructura para la máquina basándose en sus medidas reales y no de plano (existía considerable diferencia).
¿Crees que podríamos ayudar a tu empresa?
En FGi trabajamos junto a empresas que buscan precisión, eficiencia y resultados medibles. Ya sea que necesiten optimizar un proceso, desarrollar una solución a medida o resolver un desafío técnico, nuestro equipo está listo para ayudarlos.
Para respuestas más rapidas puede escribirnos directamente a nuestro Whatsapp:

